文献信息:

作者:Austin J. Graham, Gina Partipilo, Christopher M. Dundas, Ismar E. Miniel Mahfoud, Kathleen N. Halwachs, Alexis J. Holwerda, Trevor R. Simmons, Thomas M. FitzSimons, Sarah M. Coleman, Rebecca Rinehart, Darian Chiu, Avery E. Tyndall, Kenneth C. Sajbel, Adrianne M. Rosales, Benjamin K. Keitz
接收时间:23 May 2024
https://doi.org/10.1038/s41589-024-01628-y
nature chemical biology 影响因子:23.8
背景介绍
工程化活体材料通过利用遗传和代谢编程控制材料属性,结合了生物和合成系统的优势。在这里,作者展示了细胞外电子传递(EET),一种微生物呼吸过程,可以作为活细胞代谢和合成材料属性之间的可调桥梁通过控制从Shewanella oneidensis到铜催化剂的电子传递通量,实现了对水凝胶交联的精确调控。
研究人员首先展示了如何应用合成生物学的设计规则,通过EET调节聚合物网络的力学性能。接着,他们通过编程转录调控的布尔逻辑门,实现了对EET基因表达的控制,这为设计能够响应多种分子信号的计算聚合物网络提供了可能。最终,研究团队展示了如何利用EET技术控制成纤维细胞的形态,从而实现对材料属性的编程控制。这项工作不仅展示了在工程化活体材料中模拟生理行为的可能性,也为未来生物材料的设计和应用开辟了新的道路。
图文解读

图1 | 细菌传感与计算激活材料力学
示意图展示了由转录逻辑驱动的计算聚合物网络。S. oneidensis作为网络前体溶液中的分布式计算单元,输入信号激活(或停用)EET途径蛋白(MtrC)的表达。当置于转录调控下时,MtrC产生不同量的EET通量并控制催化金属的氧化还原状态。金属催化剂在还原后驱动化学反应,如ATRP或CuAAC。这导致了一个活体合成聚合物网络的形成,其机械属性与生物计算相耦合。使用Biorender.com创建。

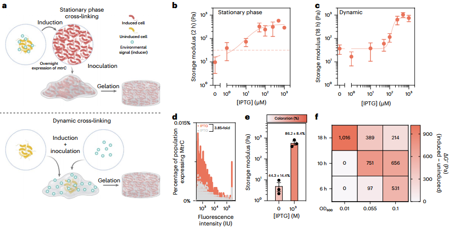
图2 | 通过转录控制EET蛋白实现动态交联,
可通过接种密度、诱导剂浓度
和反应时间进行调节
a, 示意图比较了静态相位与动态交联。在动态交联条件下,未经诱导的细胞仅在接种到预凝胶混合物后才接触到诱导剂。使用Biorender.com创建。
b, 作为诱导剂浓度的函数测量的凝胶储能模量显示了静态相位交联下的特征性转录调控。虚线表示使用诱导空载体菌株的凝胶储能模量。
c, 作为诱导剂浓度的函数测量的凝胶储能模量显示了动态交联下的特征性转录调控。在相应的敲除菌株携带空载体存在下,凝胶没有形成。
d, 流式细胞仪结果的直方图显示了在LacI–PtacsymO控制下,含有His-和StrepTagII-抗体标记的AlexaFluor 647的MtrC突变体在诱导(1 mM IPTG)和基础表达(0 mM IPTG)之间的差异。
e, 在18小时后收获并与Fe(III)和ferrozine一起孵化的凝胶的储能模量和颜色变化百分比。颜色变化在10分钟后测量,作为嵌入细菌还原能力的指标。
f, 在动态交联条件下,不同细胞接种量和反应时间下可达到的储能模量动态范围,无需之前表达mtrC(热图表示n=1)。数据展示的是n=3生物学重复的平均值±标准误差。

a-c, 作为诱导剂浓度的函数测量的相对弹性模量(REU)显示了多种传统缓冲门控架构的特征性转录调控和多种动态范围:IPTG (a)、OC6 (b) 和 ATC (c)。
d, 一个表达sfgfp的NOT门架构。REU在0.3以上的阴影区域表示大约的诱导水平,在这些水平上,对水凝胶力学的可诱导控制丧失。
e, 一个反馈循环的示意图,代表荧光电路参数化在活体材料应用中的适应调整。使用Biorender.com创建。
f-h, 通过a-c中相同电路表达mtrC动态交联的甲基丙烯酸化PEG聚合物网络的储能模量,在接种后18小时测量:IPTG (f)、OC6 (g) 和 ATC (h)。
i, 在接种后24小时表达mtrC的NOT门架构。
j, 对应电路的荧光与储能模量,每个都按它们在最大诱导(或在NOT门的情况下是最小值)的值进行归一化,绘制在相同的诱导水平上,以展示荧光特性与材料响应之间的一致性。绘制了一致性线(y=x),以展示与皮尔逊R值为0.5761和P<0.0007的一致性。数据展示的是n=3生物学重复的平均值±标准误差。

a, 具有嵌套抑制子的逻辑架构使用布尔逻辑(OR、NOR、AND 和 NAND)协调sfgfp或mtrC的表达。每个电路下方表示了预期的真值表(0,‘OFF’;1,‘ON’)。抑制子根据其对应的诱导分子(100 μM IPTG、100 nM OC6 和 10 nM ATC)被激活或停用。使用Biorender.com创建。
b-e, 控制sfgfp或eyfp的布尔逻辑电路的相对基因表达(REU):OR (b)、NOR (c)、NAND (d) 和 AND (e)。
f-i, 在接种含有控制mtrC的布尔逻辑电路的细胞后24小时测量的储能模量:OR (f)、NOR (g)、NAND (h) 和 AND (i)。虚线表示使用携带sfgfp载体的相应敲除菌株作为对照的凝胶力学;如果没有显示线条,则敲除菌株凝胶未形成。进行的统计分析是‘OFF’和‘ON’状态之间的一般线性假设检验(对比检验)的结果。*P < 0.05,**P < 0.01,***P < 0.001。R脚本在‘数据可用性’部分提供,数据展示的是n=3生物学重复的平均值±标准误差。

图5 | 通过EET驱动的CuAAC交联实现的
替代活体材料化学
a, 示意图显示四臂炔烃和叠氮聚合物之间的交联,产生机械调控的三嗪聚合物网络。使用Biorender.com创建。
b,c, CuAAC交联的聚合物网络可以通过EET使用缓冲液(b)和NOT门控(c)架构进行转录调控。数据展示的是n=3生物学重复的平均值±标准误差。
d-g, 遗传布尔逻辑通过mtrC表达实现OR (d), NOR (e), NAND (f) 和 AND (g) 架构的交联。在所有情况下,储能模量是在接种后12小时测量的。每个电路下方表示了预期的真值表(0, ‘OFF’; 1, ‘ON’)。
进行的统计分析是‘OFF’和‘ON’状态之间的一般线性假设检验(对比检验)的结果。*P < 0.05, **P < 0.01, ***P < 0.001。R脚本在‘数据可用性’部分提供,数据展示的是n=3生物学重复的平均值±标准误差。完整的统计总结可在补充信息中找到。

图6 | 遗传布尔逻辑控制下的活体材料力学决定了成纤维细胞形态
a, 示意图展示了创建受EET调控的水凝胶和播种真皮成纤维细胞的工作流程。
布尔逻辑程序通过mtrC表达控制交联,导致活体材料刚度变化,随后驱动成纤维细胞的扩散和圆形度(以4π(面积/周长²)测量)。
使用Biorender.com创建。
b-e, 分别在OR (b)、NOR (c)、AND (d) 和 NAND (e) 门控条件下播种18-20小时后的成纤维细胞的荧光显微镜图像,用罗丹明荧光素(红色)和DAPI(蓝色)染色。
比例尺,100微米。
f-i, 成纤维细胞圆形度作为通过EET驱动水凝胶交联的布尔逻辑的函数,对于OR (f)、NOR (g)、NAND (h) 和 AND (i) 架构。
测量仅来自包含单个核的粒子,并且是从每种条件的两个或三个水凝胶中收集的,每个条件不少于25个粒子。每个电路下方表示了预期的真值表(0,‘OFF’;1,‘ON’),y轴被选择为1-圆形度,使得‘0’代表‘OFF’并且与完美圆形相关联。
进行的统计分析是‘OFF’和‘ON’状态之间的一般线性假设检验(对比检验)的结果。*P < 0.05, **P < 0.01, ***P < 0.001, ****P < 0.0001。R脚本在‘数据可用性’部分提供,完整的统计总结可在补充信息中找到。
原创文章,作者:guozi,如若转载,请注明出处:https://www.sudun.com/ask/89929.html