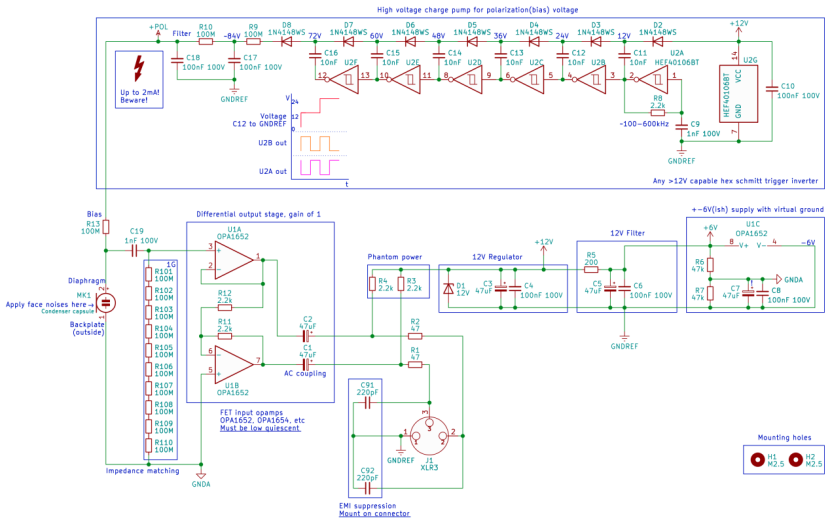
studio_mic麦克风电路板非常简单,但性能很高——它在单个封装中使用了一个双通道场效应管输入运算放大器来转换胶囊(capsules)的阻抗并提供差分信号,而偏置电压则由一个具有施密特触发输入的六路反相器(Nexperia HEF40106B,Hex inverting Schmitt trigger)提供。

使用下图所示的设置,对于非音频爱好者来说,结果是完美的。由于电路的简单性和所选运算放大器的性能、充足的动态范围以及没有信号失真,因此几乎没有自噪声。您可以准确地看到胶囊(capsules)在 XLR 连接器上看到的内容。

Github地址
https://github.com/Spirit532/studio_mic?tab=readme-ov-file
原理图

PCB渲染

BOM清单

关于元器件选择的注意事项
1.您几乎可以使用任何场效应管输入运算放大器,但必须密切注意静态电流。该电路使用相当高的阻抗功率路径,幻象供电 Phantom Power标准首先无法提供太多电流。两个运算放大器的总功耗不应超过~7-8mA(每个3.5-4mA)。
2.六路反相器(Nexperia HEF40106B,Hex inverting Schmitt trigger),您可以将其替换为具有类似功能的器件,如 TI 的CD40106B。
3.注意在指定的地方购买额定电压较高的电容器 – 这一点很重要!陶瓷电容器在较高电压下会失去电容,因此最好使用额定电压为 100V 或更高的 X7R 级电容器(这并不能明确解决降额问题,但会有所帮助)。所有容值 0805 尺寸电容器都很容易买到,所以这不是问题。
原创文章,作者:guozi,如若转载,请注明出处:https://www.sudun.com/ask/89788.html