最近在努力完善一个超大android安全架构的PPT,在制作DICE章节时,从网络上恶补了各种官方资料。遂把这些记录下来。希望对这块感兴趣的人能有一个帮助。同时也敬请大家期待Android安全架构的扫盲课程出现。

什么是DICE?什么是DPE?
Android14开始导入TCG推出的DICE标准,可以准确地证明设备的完整性。
使用DICE,系统中的引导层和固件层都会从上一层接收一个唯一的密钥。这个密钥是由一层的密钥和下一层的测量值的加密组合构建的。
如果系统被黑客所恶意攻击,任何被利用的层的测量结果都会有不同,系统软件的篡改将导致该层的密钥不同,这意味着恶意代码无法访问任何受保护的数据。即:在DICE设备中,当引入恶意代码时,该设备将自动重新加密,并保护数据。
○ 由可信计算组织 (TCG) 定义:设备标识符组成引擎
○ 设备配置了一个唯一设备密钥 (UDS)。
○ 在启动时,所有加载的组件都会被测量并记录测量值。
○ UDS 和第一次测量的组合衍生出复合设备标识符 (CDI) 值。
○ 之后,通过 CDI 和测量值的组合进一步衍生出更多的 CDI。
○ 软件组件可以分组。一组组件贡献一个 CDI 值。
○ 从 CDI 中可以衍生出更多的密钥(对称和非对称)。这些密钥可以用于认证和封装。
○ 一个组由一个证书表示。该证书由从其 CDI 衍生的密钥签名。
● 什么是 DPE:
○ 另一个由 TCG 规范(由 Google 主导):DICE 保护环境
○ DPE 是用于存储和管理 DICE 密钥、执行 DICE 衍生和签署认证证书的隔离飞地的规范。
○ 它定义了在一个安全、隔离的环境中进行 DICE 计算的硬件和软件要求。
○ 服务器-客户端架构,其中所有引导加载程序组件都是执行 DPE 服务的实体的客户端。

DICE和DPE为何如此重要?
○ 证书的顺序创建了 DICE 证书链。它可以表示从不可变的引导加载程序到用户空间的所有软件组件。
○ 可以通过封装和解封操作将数据绑定到给定版本的软件组件。同一版本或更高版本的软件组件可以解封(解密)之前封装(加密)的数据。
(2)已经存在一个仅软件实现:
○ 通用和特定于 Android 的 DICE 库:Open-dice 仓库
○ 证书链(理想情况下)从不可变的引导加载程序开始。
○ 所有引导加载程序阶段都会进行 DICE 计算并创建证书。DICE 数据会传递给下一个阶段,后者会扩展前一阶段的数据,以此类推。
○ 已在 Pixel 6 及以后的设备上可用。
○ 没有可用的端到端开源参考实现(从 BL1 到 pVM 用户空间)。
(3)目标是将 Android DICE 证书链扩展到 pVMs,以适应新的认证用例,例如:向 pVM 提供密钥。
(4)与仅软件实现的 DICE 相比,DPE 提供了额外的安全保证。
DPE Service运行在哪里?
(2)运行时安全引擎(RSE)是一个隔离的执行环境,可以为 DICE 密钥提供安全保证。
(3)RSE 的功能:
○ 片上安全飞地
○ 作为信任根:安全启动、加载组件
○ 提供运行时服务
○ 基于 M 类架构
○ 面向系统其他部分的 MHU 接口
○ 加密加速
○ 侧信道和故障注入保护
○ 专用 SRAM;一次性可编程存储器 (OTP);ROM 代码
○ 访问所有系统内存
RSE中的DPE支持
● 在 DPE 规范未指定细节的地方,遵循 Open DICE(类似于 DPE 配置文件)。
● DPE 服务保持简单:
○ 减少命令支持:DeriveContext()、GetCertificateChain()、CertifyKey()、DestroyContext()
○ 无动态内存分配
○ 支持单一、简单的会话。
● DPE 命令是 CBOR 编码的。
● 软件组件可以通过 DeriveContext 的自定义参数(cert-id)分组为层。
● 生成了一个证书链,其根植于 RSE 的 ROM 代码,代表所有通过 DeriveContext 命令记录的组件。
● 目前专注于认证用例,计划添加封装功能。
● 在 TC2 平台上开发和测试,该平台包括 RSE(TF-M 项目的一部分)。
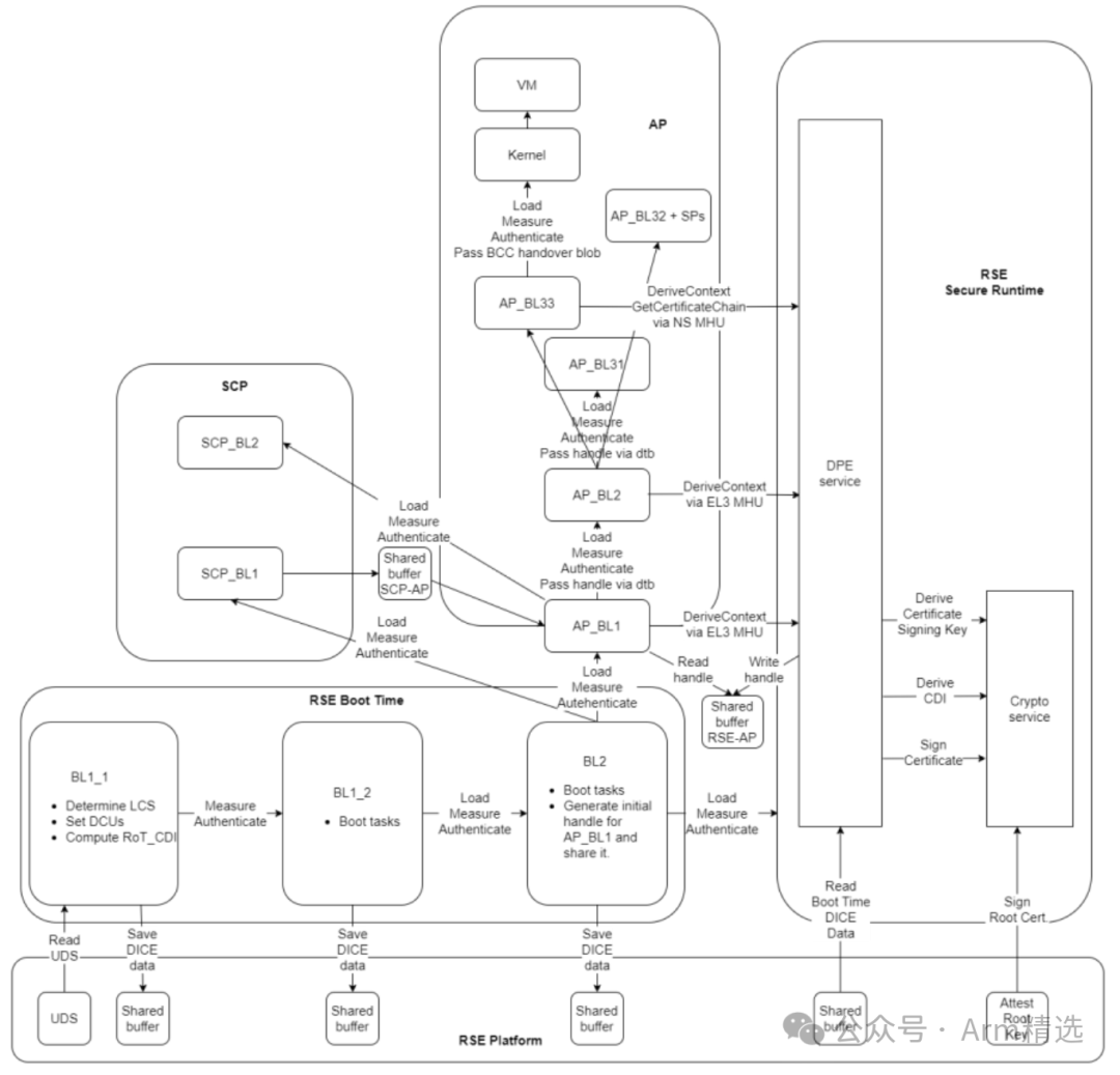
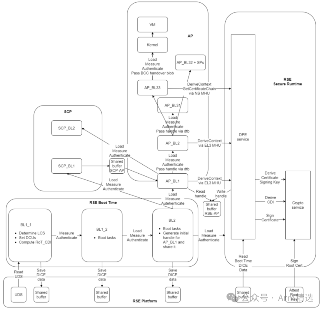
DPE的集成
● RSE 的早期引导加载程序测量结果存储在 SRAM 中,并由 DPE 在服务初始化时进行处理。
● 所有引导加载程序阶段(直到 NS BL)都有自己的 DPE 客户端库和 MHU 驱动程序。它们发送 CBOR 编码的命令。
● 所有软件组件(配置数据也可能是:dtb)都被测量并记录到 RSE 中。
● RSE 进行 DICE 计算和证书创建。
● 上下文句柄通过引导阶段之间的共享内存传递。
● 引导流程是单线程的,带有阻塞调用。
● 打算在七月份的 TC23 发布中展示这一点。

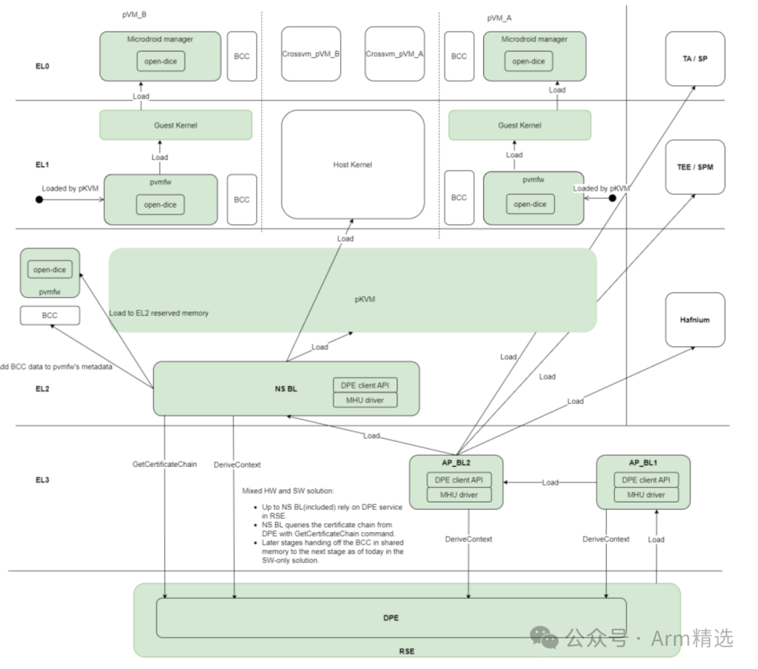
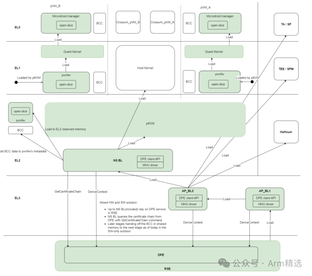
Hybrid solution
● 混合解决方案旨在将基于硬件支持和仅软件的解决方案混合,以产生单个的 DICE 证书链。● RSE 固件、TF-A 和 NS 引导加载程序依赖于 RSE 中的 DPE 服务(硬件支持部分)。● NS 引导加载程序查询证书链和最后的 CDI 值。● NS 引导加载程序创建一个 Android DICE 交接 blob,并将其添加到 pvmfw 的配置数据中。● 这使得 Android 软件栈能够扩展导出的证书链以产生单个的证书链。它覆盖了不可变引导加载程序到用户空间的 TCB。● 好处:○ UDS 被配置到只有 RSE 可访问的 OTP 存储器中。AP 无法访问根密钥。○ 避免了围绕 Linux/pKVM/pvmfw/用户空间集成的实现复杂性和风险。○ 将 Android DICE 证书链扩展到整个软件栈。○ 仅软件的解决方案可以逐步升级为依赖于 RSE 中的 DPE 服务。● 缺点:○ 从安全性角度来看,不是理想的解决方案。● 目标是展示 DPE 并使合作伙伴能够在其基础上构建。● 然而,Linaro 正在努力在没有 DPE 能力的执行环境的平台上为 TF-A 添加 DICE 支持。

DICE证书链

原创文章,作者:guozi,如若转载,请注明出处:https://www.sudun.com/ask/82630.html